卓振英 | “典籍外译研究” 学科方向的形成和发展

2026-4-15 11:19| 发布者: zhwyw| 查看: 62593| 评论: 0|原作者: 卓振英|来自: 中华文艺网

典籍外译研究学科方向的形成和发展
卓振英

        典籍外译赋予典籍以新的生命形态与生存空间,有助于提高民族文化活力和东西方文明的融通互鉴,是“为天地立心,为生民立命,为往圣继绝学,为万世开太平”的伟业。开展典籍外译顺乎历史潮流和时代诉求,可谓顺天承命。
        中国学者和外国汉学家翻译中国典籍的历史悠久。有的译者也会在前言或后记中谈及自己的体会和感想,但零星而不成体系。
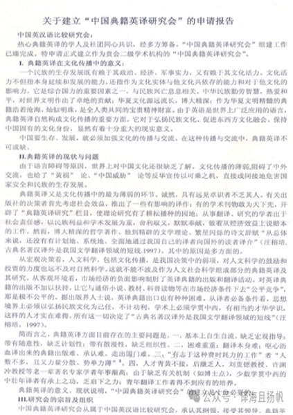
        我本人乃芸芸众生之中一名普通教师,既无足踏政、学两界的本领,也无身兼地、校多职的才干,只不过忽闪过一抹思想火花而已。我在2001年9月初向汕头大学校长办公会议提出建立典籍英译研究中心的建议,建议得到采纳,9月21日中心成立。

右起:科研主管校长吴光国教授、文学院院长于贤德教授、研究中心主任卓振英教授

        9月23日,我在全国中译外研讨会(西安,2001)宣读与会论文“典籍英译:问题与对策”。论文提出的对策之一便是建立全国典籍英译研究会。


        为了建立全国性研究团体,我给校长办公会议和中国英汉语比较研究会打了报告,同时努力取得刘重德教授(中国英汉语比较研究会首任会长)、杨自俭教授(中国英汉语比较研究会会长)、潘文国教授(英汉语比较研究会副会长)等学术界知名人士的支持。


        2002年全国典籍英译研究会成立,汪榕培、卓振英、李正栓分别当选会长、副会长。根据杨自俭教授的提议,会议决定编撰论文选,由汪担任主编,由卓担任副主编,由李担任执行主编。嗣后卓振英被排挤在编撰人员之外,论文集没有收录其与会论文“典籍英译:问题与对策”。不过论文于2002年在某刊物公开发表,其引用率不低。

        2002年卓振英当选中国英汉语比较研究会常务理事,兼任英汉语比较研究会新建立的典籍英译学科组(后改称典籍英译学科委员会)副组长。

        二十几年来,看到青年学者茁壮成长,看到典籍外译蔚为大观,看到一个全新的学科方向从成形到发展壮大,看到自己的思想和策略因享有天时地利人和而得以在全国推行,任何来自学术宗派主义的屈辱、钳制、排斥和边缘化所产生的不快都烟消云散。上善若水、利物不争是人生的最高境界,朝着这个方向迈出的每一步都将获得灵魂得到净化和升华的幸福感,这种幸福感不是权势、地位、金钱所能换取的。
        新时期的典籍外译是经世致用治学理念的体现,它毕竟是中国翻译史绕不开的一页,但何人写史、如何治史尚未可知。兹提供若干史料碎片,抑或有助于有关人士之明鉴云。


供稿:原作者 | 编辑:牧 野 

相关阅读